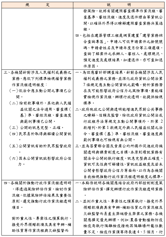
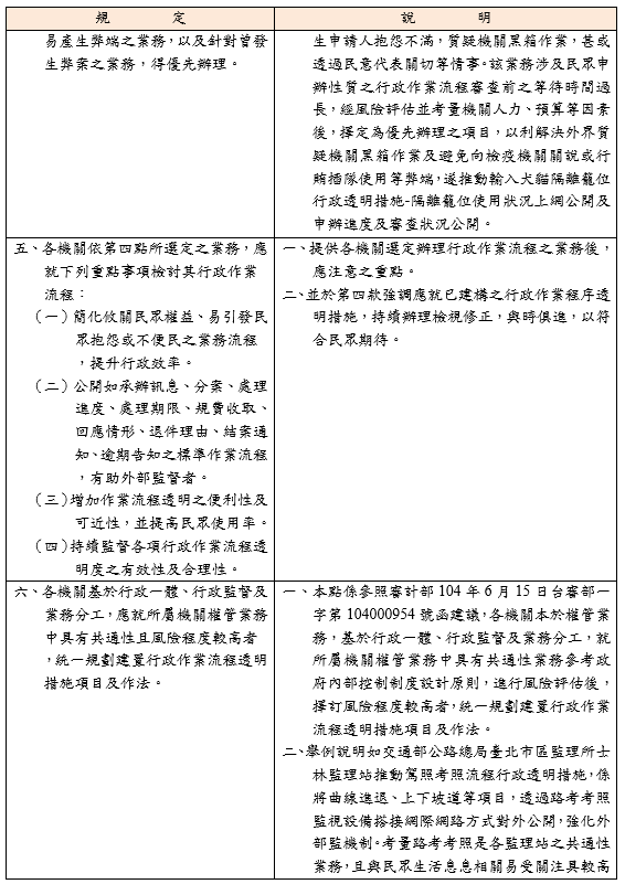
行政院及所屬機關(構)推動行政作業流程透明原則 附件下載 行政院及所屬機關(構)推動行政作業流程透明原則逐點說明對照表 (doc) 行政院及所屬機關(構)推動行政作業流程透明原則逐點說明對照表 (odt)